Description
760nm DFB Laser Distributed Feedback Laser 14-pin Butterfly for O2 Monitoring & Tunable diode laser absorption spectroscopy
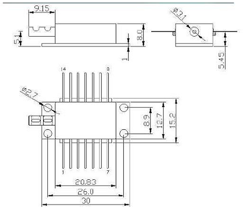
760nm DFB Laser OEM and Customized Products for 14-pin Butterfly Package.14 Pin butterfly laser diodes, single-mode and fiber coupled (single-mode as well) with FC/PC confection, with integrated TEC, thermistor and photo diode.
Multi-Quantum Well (MQW) Distributed Feedback (DFB) lasers;
Narrow Linewidth < 2MHz;
14-pin butterfly package;
Excellent wavelength control and stability;
Integrated thermoelectric cooler, thermistor, and monitor diode.
Applications:
Tunable diode laser absorption spectroscopy;
O2 Monitoring.
Wavelength: 760nm
With PD
With TEC Cooling;
With Aiming Beam(for IR Laser);
100um/200um Fiber Core;
FC/ST/SMA905 Connector;





